TPSM82830x Step-Down Power Modules

The Texas Instruments TPSM82830x are low EMI, 2.25 V to 5.5 V input, 1 A, 2 A, and 3 A step-down power modules

Image of Texas Instruments TPSM82830x Step-Down Power ModulesTexas Instruments TPSM82830x are a family of 1 A, 2 A, and 3 A, pin-to-pin compatible, easy-to-use, synchronous, step-down, DC/DC modules with integrated inductor and EMI reduction technologies. The devices use DCS-Control™ topology to achieve a fast transient response with small output capacitance. The output voltage can be set low as 0.5 V with high feedback voltage accuracy of 1% over the full operating junction temperature range. A mode pin selects between power saving mode (PSM) and forced-PWM mode (FPWM). The power save mode is for longer battery life, and forced-PWM mode reduces ripple with continuous conduction in the inductor at a quasi-fixed switching frequency. An internal soft start circuit reduces inrush current and a power-good signal indicates correct output voltage. Hiccup short circuit protection combined with thermal shutdown protect device and application. The family is available in a 3.0 mm x 3.0 mm QFN package and in the 2.5 mm x 2.6 mm MagPack™ package.

Features
  • Optimized EMI performance
    • Facilitates CISPR 11/32 compliance
    • MagPack technology shields inductor and IC
    • Integrated on-chip noise-filtering capacitors
  • 0.5 V to 4.5 V adjustable output voltage
  • 1% FB voltage accuracy (-40°C to +125°C TJ)
  • 55 mΩ dropout resistance
  • 2.25 V to 5.5 V input voltage range
  • 2.0 MHz switching frequency
  • 7 μA operating quiescent current
  • DCS-Control topology
  • Excellent transient response
  • MODE pin selectable FPWM or PSM
  • Supports 1.2 V GPIO
  • 100% duty cycle for lowest dropout
  • Active output discharge
  • Power-good output
  • Thermal shutdown protection
  • Hiccup or latch-off OCP/OVP
  • Package options with no bondwires
    • Standard QFN, 1.95 mm height
    • Shielded MagPack package, 1.95 mm height
  • Create a custom design using the TPSM828303 with the WEBENCH® power designer
Applications
  • Industrial PC
  • LPDDR5 0.5 V VDDQ supply
  • ASIC, SoC, and MCU supply
  • Factory automation and control
  • Medical patient monitor
  • Generic point of load
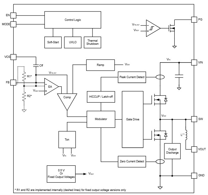
Functional Block Diagram

    Image of Texas Instruments TPSM82830x Step-Down Power Modules

ICs

AfbeeldingOnderdeelnr. fabrikantBeschrijvingAvailable QuantityPrijsDetails weergeven
2.25-V TO 5.5-V, 1-A HIGH-EFFICITPSM828301ARDSR2.25-V TO 5.5-V, 1-A HIGH-EFFICI2021 - Immediate$2.38Details weergeven
2.25-V TO 5.5-V, 3-A, LOW-NOISETPSM828303APVCBR2.25-V TO 5.5-V, 3-A, LOW-NOISE1345 - Immediate$3.20Details weergeven
2.25-V TO 5.5-V, 2-A HIGH-EFFICITPSM828302ARDSR2.25-V TO 5.5-V, 2-A HIGH-EFFICI1530 - Immediate$2.61Details weergeven
2.25-V TO 5.5-V, 3-A, LOW-NOISETPSM828303ARDSR2.25-V TO 5.5-V, 3-A, LOW-NOISE6309 - Immediate$2.93Details weergeven

Evaluation Boards

AfbeeldingOnderdeelnr. fabrikantBeschrijvingAvailable QuantityPrijsDetails weergeven
EVAL BOARD FOR TPSM828303ATPSM828303AEVM-245EVAL BOARD FOR TPSM828303A8 - Immediate$52.06Details weergeven
EVAL BOARD FOR TPSM828301ATPSM828301AEVM-245EVAL BOARD FOR TPSM828301A4 - Immediate$52.06Details weergeven
EVAL BOARD FOR TPSM828302ATPSM828302AEVM-245EVAL BOARD FOR TPSM828302A4 - Immediate$52.06Details weergeven
EVAL BOARD FOR TPSM828303PTPSM828303PEVM-058EVAL BOARD FOR TPSM828303P2 - Immediate$52.06Details weergeven
Published: 2026-01-05