TPA6140A2 Class G DirectPath™ Stereo Headphone Amplifier
Texas Instruments and DigiKey introduce a class G headphone amplifier with built-in I²C volume control
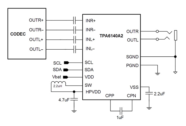
Texas Instruments TPA6140A2 is a Class-G DirectPath stereo headphone amplifier with built-in I2C volume control. Class-G technology maximizes battery life by adjusting the voltage supplies of the headphone amplifier based on the audio signal level. At low level audio signals, the internal supply voltage is reduced to minimize power dissipation. DirectPath technology eliminates external DC-blocking capacitors.
The device operates from a 2.5V to 5.5V supply voltage. Class-G operation keeps total supply current below 5.0mA while delivering 500µW per channel into 32Ω. Shutdown mode reduces the supply current to less than 3 µA and is activated through the I2C interface. The TPA6140A2 (TPA6140) I2C register map is compatible with the TPA6130A2, simplifying software development.
The amplifier outputs have short-circuit and thermal-overload protection along with ±8kV HBM ESD protection, simplifying end equipment compliance to the IEC 61000-4-2 ESD standard.
| Features | ||
|
|
| Applications | ||
|
TPA6140A2
| Abbildung | Hersteller-Teilenummer | Beschreibung | Ausgangstyp | Max. Ausgangsleistung x Kanäle bei Last | Spannung - Versorgung | Verfügbare Menge | Preis | Details anzeigen | |
|---|---|---|---|---|---|---|---|---|---|
![]() | ![]() | TPA6140A2YFFEVM | EVAL BOARD FOR TPA6140A2 | Kopfhörer, 2-Kanal (Stereo) | 32mW x 2 bei 32Ohm | 2,5V bis 5,5V | 0 - Sofort | $102.24 | Details anzeigen |



